斗六市人文公園區段徵收Line官方帳號@891tvtit
加入好友可得知最新消息,敬請多加利用!!

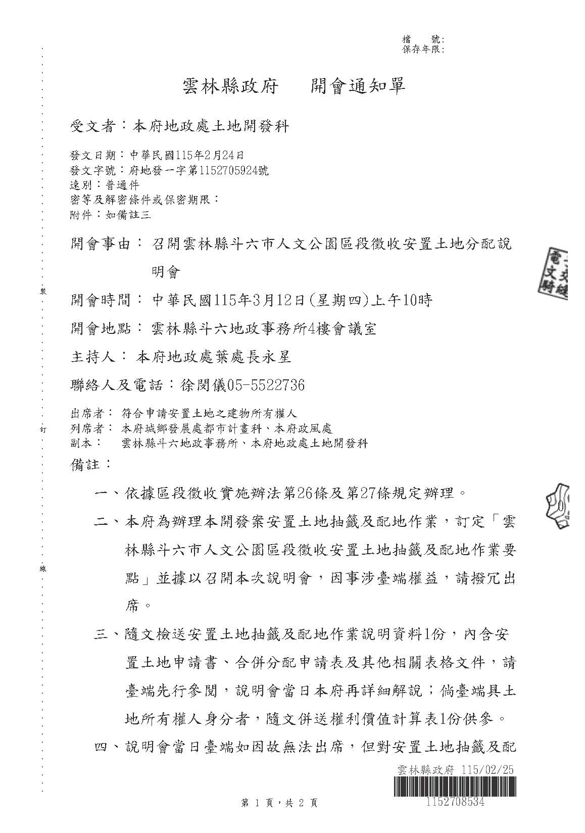
首頁 > 最新消息 > 【通知】雲林縣斗六市人文公園區段徵收安置土地抽籤及配地作業要點

【通知】雲林縣斗六市人文公園區段徵收安置土地抽籤及配地作業要點

【通知】雲林縣斗六市人文公園區段徵收區段徵收安置土地分配說明會 2026-03-09


相關附件可在https://www.asia-survey.com.tw/yunlin/plan_download.php 】下載
說明書附件四、分配面積及權利價值一覽表內容誤植,特此修正。



網站著作權與管理:雲林縣政府地政處 ‧64001雲林縣斗六市雲林路2段515號
聯絡電話:(05)5522732 ‧服務時間:星期一~星期五 8:00-17:30

本站建議使用IE6.0以上瀏覽器1024*768之螢幕解析度 ‧累計瀏覽人次:24,258