首頁 | 網頁導覽 | 本局官網

  • 最新消息
    • 本縣金寧鄉安岐閩專一期區段徵收公告(補辦)
    • 本縣金寧鄉安岐閩專一期區段徵收公告
  • 區段徵收簡介
    • 開發目的及效益
    • 區段徵收範圍
    • 都市計畫土地使用分區配置
    • 區段徵收介紹
    • 區段徵收問與答
    • 徵收法規
  • 都市計畫書圖
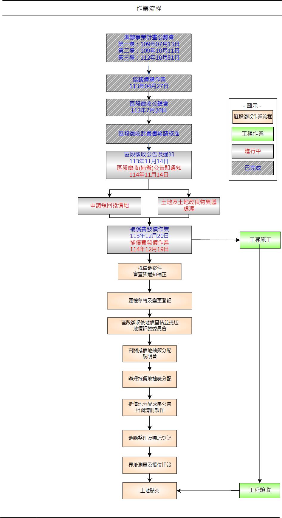
  • 作業流程、實際進度與預計期程
  • 事業計畫公聽會
    • 第一次事業計畫公聽會
    • 第二次事業計畫公聽會
    • 第三次事業計畫公聽會
  • 協議價購作業
  • 區段徵收公聽會
    • 本府於114年6月18日(星期三)下午2時召開「金門縣金寧鄉安岐閩專一期區段徵收案」寧湖三劃段660地號土地補辦區段徵收公聽會
    • 本府於113年7月20日(星期六)下午2時召開「金門縣金寧鄉安岐閩專一期區段徵收案」區段徵收公聽會
  • 區段徵收公告
  • 下載專區
  • 相關連結


(082)326663 
或
(082)321177

分機 63265

星期一~星期五

08:00~17:30

作業流程、實際進度與預計期程

HOME > 作業流程、實際進度與預計期程




 







 網站著作權與管理:金門縣地政局

                                                                                                                                                                                                                                                                                                                                               

地址:892 金門縣金寧鄉仁愛新村3號  聯絡電話:(082)321177或(082)326663 分機63265    
服務時間:星期一至星期五 上午8:00-12:00 下午13:30-17:30  累計瀏覽人次: 
本網站若有不慎引用您的圖文資料,侵犯您的著作權,敬請告知,本府將立即刪除,謝謝!建議使用IE8.0以上瀏覽器1024*768螢幕解析度